您现在的位置: 首页 / 公安动态 / 交警支队 / 交管资讯

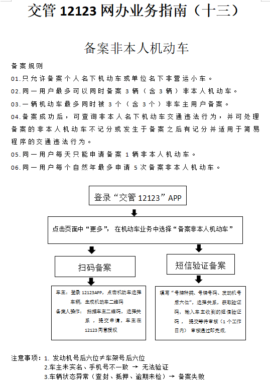
交管12123网办业务指南(十三)

【信息来源:  信息时间:2026-04-16  阅读次数:】 【我要打印】 【关闭

13.png

附件下载: